Program for ambient light/Natural Light: If you have created the 3D object then the Lightning of the object is really very important so you like it your object with the appropriate intensity and color so that your object glow and looks very attractive and natural in 3D the nature feeling of the object is really very important.
Program-
defaultAmbientLight(1, 0.45, 1,1,1, “0”, 0,0,0, “1”);
Output-
Ambient light source

Program for Optical Camera: Camera is an optical instrument which is used for recording or capturing.The camera set of should be based on the correct axial position if your camera will check and correct position then only your camera will able to capture the view of the object which you have created so while creating the camera and setting it you always keep the view concept in your mind.
Program-
camera -centerOfInterest 5 -focalLength 35 -lensSqueezeRatio 1 -cameraScale 1 -horizontalFilmAperture 1.41732 -horizontalFilmOffset 0 -verticalFilmAperture 0.94488 -verticalFilmOffset 0 -filmFit Fill -overscan 1 -motionBlur 0 -shutterAngle 144 -nearClipPlane 0.1 -farClipPlane 10000 -orthographic 0 -orthographicWidth 30 -panZoomEnabled 0 -horizontalPan 0 -verticalPan 0 -zoom 1; objectMoveCommand; cameraMakeNode 1 “”;

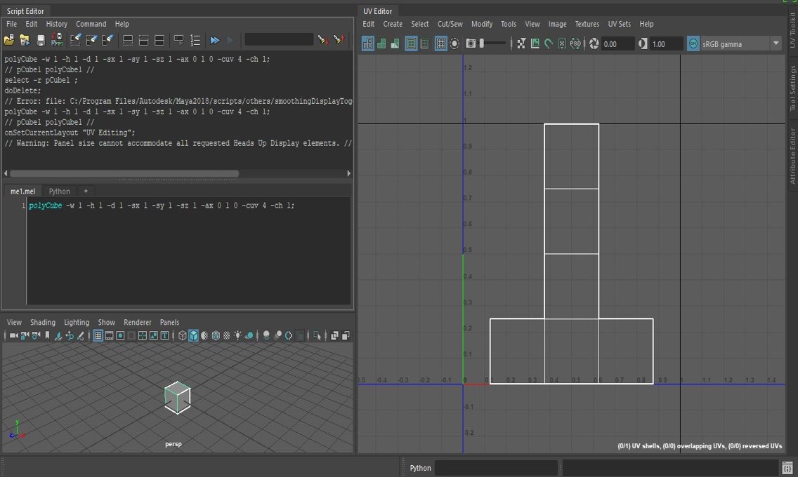
U-V CO – ORDINATE: Coordinate space is define by U in one direction and V in another.You can use these coordinates when you are working with cure on surface objects or when you are positioning textures on a surface.
Program-
polyCube -w 1 -h 1 -d 1 -sx 1 -sy 1 -sz 1 -ax 0 1 0 -cuv 4 -ch 1;
Output-
2D representation of 3D

